网友评论

我也评两句

原文:3D07_H03


 评分: 1分 2分 3分 4分 5分
平均得分: 0 分,共有 0 人参与评分
   网友评论
   
本站网友 lglm361 ip:122.195.3.*
2020-03-18 11:52:50 发表

RD交点少个条件

 
回复  支持[12反对[12]
本站网友 hy13532881421 ip:223.192.252.*
2019-04-20 10:26:07 发表

晒做题心得、模型、操作视频和答案数据。
模型请标注使用软件和版本,供下载者参考。

 
回复  支持[8反对[9]
本站网友 chinggiss ip:36.44.137.*
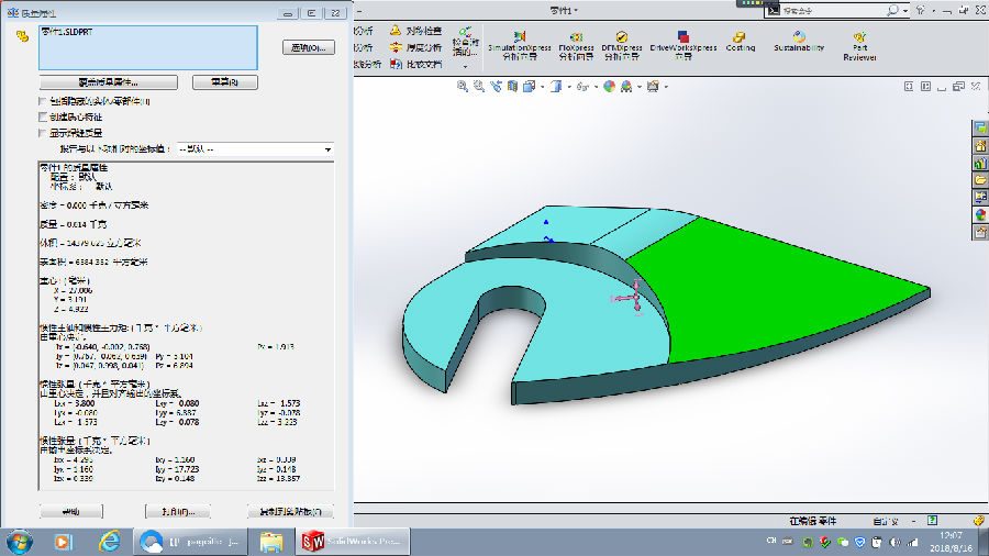
2018-08-16 14:38:37 发表

 
回复  支持[7反对[11]
本站网友 clfclf ip:58.213.113.*
2015-11-07 20:05:23 发表

晒做题心得、模型、操作视频和答案数据。
模型请标注使用软件和版本,供下载者参考。

 
回复  支持[9反对[11]
本站网友 zjj761496457 ip:222.128.70.*
2014-12-02 13:58:06 发表

SolidWorks2014;注意R27的定位,可以用3D草图完成定位。

零件1.zip


 
回复  支持[12反对[14]
本站网友 euxine ip:114.244.178.*
2014-10-08 15:29:20 发表

 
回复  支持[12反对[9]
本站网友 bhj123456 ip:222.184.36.*
2014-09-15 16:31:26 发表

此题应该划为简单题,希望官方以后比赛题加大难度,感觉好多题都不是太难!

3D07-H03.zip

 
回复  支持[6反对[14]
本站网友 euxine ip:123.115.11.*
2014-08-20 15:49:27 发表

 
回复  支持[11反对[13]
本站网友 jefft ip:60.179.166.*
2013-12-24 22:08:05 发表

软件:NX

 

 
回复  支持[9反对[11]
本站网友 kaka_deng ip:113.244.239.*
2013-08-04 11:05:00 发表

最后切凹面找点外,其他基本无难点。

Pro/E 5.0   

catics03.prt.zip


 
回复  支持[15反对[12]
本站网友 kilnzhang ip:60.6.228.*
2013-05-30 15:57:25 发表

3D07_H03.rar

solidworks2012

 
回复  支持[12反对[16]
本站网友 newlaw2008 ip:58.252.107.*
2013-05-24 19:30:22 发表

很好的练习^_^

 
回复  支持[13反对[12]
本站网友 jixiemeng ip:218.95.214.*
2013-05-22 08:50:54 发表

3D07-H03SW2012.zip

晒做题心得、模型、操作视频和答案数据。
模型请标注使用软件和版本,供下载者参考。

 
回复  支持[8反对[11]
本站网友 xqlsfh ip:119.99.230.*
2013-05-15 13:53:03 发表

零件2.zip

 

 

除了切圆的相交点不好找外,其它都还可以。

 
回复  支持[15反对[9]

   

网友评论仅供网友表达个人看法,并不表明本站同意其观点或证实其描述   

   我也评两句 用户名: 密码: 验证码:           还没有注册?
匿名发表