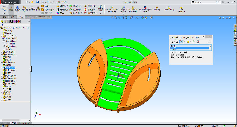
1、P1到P2之间的距离是150.16158337mm
2、黄色区域(共10块)的面积是7054.92平方毫米
3、模型体积是58337.44立方毫米
P1到P2之间的距离:150.7492mm
黄色区域(共10块)的面积:7081.1984mm²
模型体积:61792.8907mm³
3D09_H07-20230303.zip
晒做题心得、模型、操作视频和答案数据。模型请标注使用软件和版本,供下载者参考。
151.1484 mm
7201.2054 mm²
61092.2227 mm³
答案到底多少???
新建文件夹.zip
3D09_H07.rar
1、 P1到P2之间的距离是150.752、 黄色区域(共10块)的面积是7081.23、 模型体积是 60859.165
SOLIDWORKS 2018
P1,P2距离150.75
体积 60806.511
法规变化的分析会多少分活动鬼地方跟着你公交公司躬逢盛典 玩儿啥地方消费问题为提高公共工程学郭德纲改天我二号车半年呢呵呵热热热热熔管方大特钢不吃别的热帖粉色让我问我我我我人色弱热带锋股份分红本报报道发货的谈话当然也让她为撒佛山第一要和他换家具要看看看你吧故居同一人一人多少分给你
晒做题心得、模型、操作视频和答案数据。模型请标注使用软件和版本,供下载者参考。11
距离150.749
面积7081.172
体积60862.142
距离149.2575
体积61076.42
1347.zip
1、 P1到P2之间的距离是多少?(20%)150.7473
2、 黄色区域(共10块)的面积是多少?(20%)7079mm²3、 模型体积是多少?(60%)60521mmm³
1、150.1
2、7081.2
3、80846
1.150.75
2.7113.29
3.60764.787
答案:1.150.690 2.7081.286 3.60118.4
新建文件夹.rar
PROE5.0制作。
1.150.69
2.7829.12
3.59728.138
零件2.rar
■P1P2 = 150.75mm
■面积 = 7086.86 平方毫米
■体积 = 59877.37 立方毫米
-----------------------------------------------
请 关 注
微 信 账号 :Solidworks2046 (工程师新方向)
1.距离: 150.7mm
2.总面积: 7115.2 毫米^2
3.体积 = 60841.91 立方毫米
OS:WIN8.1,EXPLORER:IE11,CAD:SolidWorks2015sp2.1
3D09_H07.zip
还不知道这个做得对不对~!大家有兴趣讨论一下!
3.蓝色部分,带弧度的把手,R3还没搞出来(已昏)明天继续研究。
黄色面积:7079.12
距离:150.75
体积:60809.107
1、P1到P2之间的距离是多少?(20%)150.74922、黄色区域(共10块)的面积是多少?(20%)7081.19883、模型体积是多少?(60%)60814.9382
1、P1到P2之间的距离是多少?(20%)150.74922、黄色区域(共10块)的面积是多少?(20%)7081.19843、模型体积是多少?(60%)60620.8626
4、软件是NX8.5
jsgyls_model1.rar
距离是:150.579
面积是:7154.817
体积是:59593.15
prt0007.prt.rar
距离 = 150.749mm
面组面积 = 7081.76mm^2体积=60965.97 MM^3
版本: 5.0Creo Elements/Pro 日期代码: M170
晒做题心得、模型、操作视频和答案数据。模型请标注使用软件和版本,供下载者参考
1.距离是150.097
2,面积是7083.825
3,体积为60352.401
1、P1到P2之间的距离是 150.556mm
2、黄色区域面积7003.295
3、体积是:65813.824
第一次做,试试
solidworks
153.46
7478.95
61960.845
15提.zip
1、距离:144.129
2、面积:7079.135
3、体积:
44034.337
软件为nx8.0。
软件nx8.0
我是来对答案的
3d09_h07.prt.rar
用pro/e 5.0
距离 = 150.749
面组面积 = 7081.18
模型体积 = 60800.8
ug6.0绘制
1、P1到P2之间的距离是多少?(150.75mm)
3dh09-07.rar
1、P1到P2之间的距离是多少?(151.15)
2、黄色区域(共10块)的面积是多少?(7111.41)
3、模型体积是多少?( 60755.62 )
solidworks文件.zip
3D0901.rar
p1-p2:150.7482mm area(yellow):7081.2013mm^2 vol:60806.7452mm^3
1、150.19 毫米
2、7081.2 平方毫米
3、59395.67 立方毫米
长150.74917面度7081.20544体积60817.49733
特征用的是功能建模 模块做的
catiaV5-6R2012功能建模做的.rar
UG建模
1、 P1到P2之间的距离是 150.6645mm
2、 黄色区域(共10块)的面积是 7090.2581 mm^2
3、 模型体积是 61387.5006 mm^3
管道是用投影做的,其他就不知道什么问题了
3、 前一个结果细查后有错,模型体积是 60809.247949110 mm^3 。
1、 P1到P2之间的距离是 150.749170249 mm
2、 黄色区域(共10块)的面积是 7081.198110722 mm^2
3、 模型体积是 61793.370538588 mm^3
体积有差别的可能性为管折弯的建立方法不同。
1、 P1到P2之间的距离是150.66242、 黄色区域(共10块)的面积是7079.12123、 模型体积是60040.0655
_model16.zip
1、 P1到P2之间的距离是147.852、 黄色区域(共10块)的面积是6256.403、 模型体积是65394.93
3909-h07.zip
体积59933.06
p1-p2=150.19
面积6929
3909-h01.zip
p1.p2=132.34
两点:150.75 面积:7081.2 体积60850.021
7.rar
09.rar
模型见附件
3D09-H07.rar
距离为150.74 面积为7161.48 体积为60023.16不知道正确与否。。。。