网友评论

我也评两句

原文:3D08_L03


 评分: 1分 2分 3分 4分 5分
平均得分: 0 分,共有 0 人参与评分
   网友评论
   
本站网友 qq20221227200214240 ip:120.227.192.*
2022-12-27 20:03:37 发表

晒做题心得、模型、操作视频和答案数据。
模型请标注使用软件和版本,供下载者参考。

 
回复  支持[11反对[8]
本站网友 lglm361 ip:122.195.3.*
2020-03-22 11:55:54 发表

 
回复  支持[7反对[12]
本站网友 wx20191201223225682 ip:111.22.86.*
2019-12-08 10:55:51 发表

晒做题心得、模型、操作视频和答案数据。
模型请标注使用软件和版本,供下载者参考。

 
回复  支持[13反对[9]
本站网友 dhzhang ip:120.229.124.*
2017-11-28 11:27:16 发表

晒做题心得、模型、操作视频和答案数据。
模型请标注使用软件和版本,供下载者参考。

 
回复  支持[8反对[9]
本站网友 dhzhang ip:120.229.124.*
2017-11-28 11:22:53 发表

晒做题心得、模型、操作视频和答案数据。
模型请标注使用软件和版本,供下载者参考。

 
回复  支持[12反对[7]
本站网友 dhzhang ip:120.229.124.*
2017-11-28 11:13:08 发表

晒做题心得、模型、操作视频和答案数据。
模型请标注使用软件和版本,供下载者参考。

 
回复  支持[9反对[10]
本站网友 newlaw2008 ip:113.69.124.*
2015-03-29 15:37:11 发表

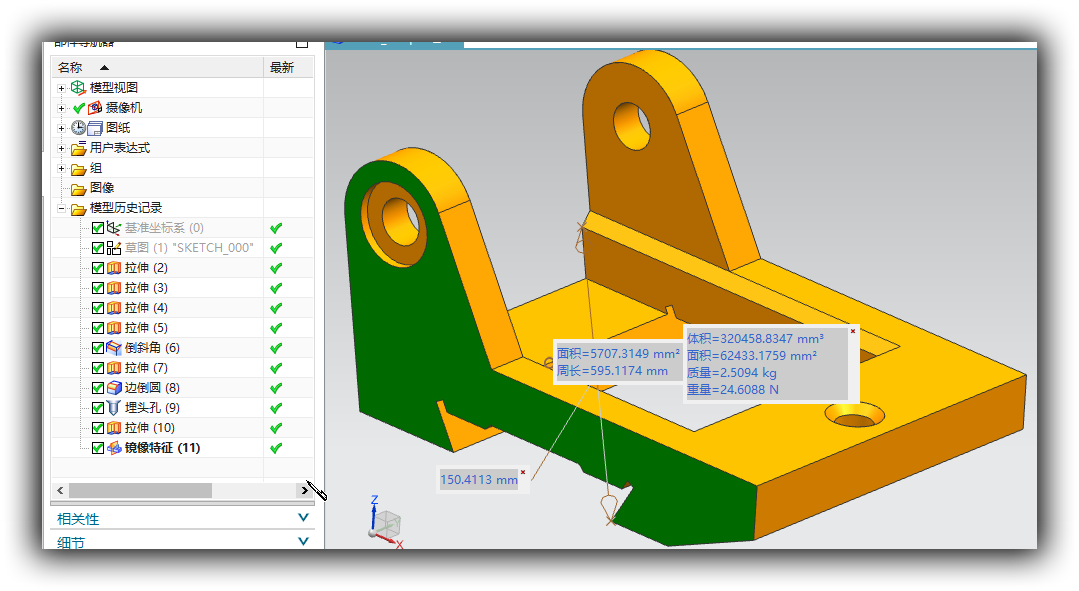
所作模型答案与标准答案相同:

1、P1P2之间的距离是多少?(150.41

2、绿色面的面积是多少?(5707.31

3、模型体积是多少?(320458.76

-----------------------------------------------

请 关 注

微 信 账 号 :Solidworks2046  (工程师新方向)

欢迎大家来交流

-----------------------------------------------

模型原文件:Solidworks(R) Premium 2014 x64 版

链接:http://pan.baidu.com/s/1sjwRNTr


 
回复  支持[7反对[7]
本站网友 dingl2013211021 ip:223.244.227.*
2014-11-26 09:39:49 发表

 
回复  支持[8反对[10]
本站网友 euxine ip:123.115.5.*
2014-08-04 14:11:14 发表

 
回复  支持[7反对[10]

   

网友评论仅供网友表达个人看法,并不表明本站同意其观点或证实其描述   

   我也评两句 用户名: 密码: 验证码:           还没有注册?
匿名发表