晒做题心得、模型、操作视频和答案数据。模型请标注使用软件和版本,供下载者参考。
3D08_H07-2.rar
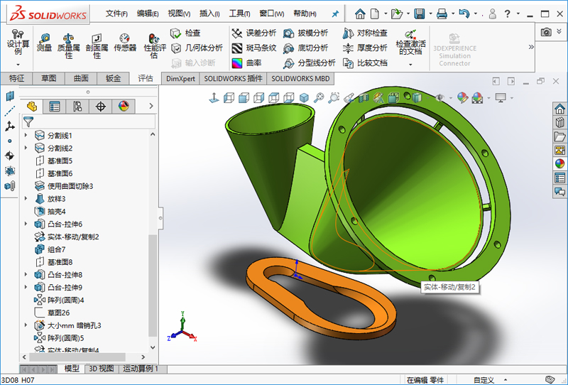
SOLIDWORK 2018, 分割线+放样+抽壳+组合,
3D08_H07.rar
3D08_H07.zip
CATIA V5R20
我用UG8.5做的,过程就十几步。
看看抽壳后的底部细节,线条都是很平滑过渡的。
原文件:
CaTICs_8-7_H.zip
晒做题心得、模型、操作视频和答案数据。模型请标注使用软件和版本UG6.0
3D08-H07.doc
刚才上传的文件右,上角的特征做多了,因此零件1的体积大了现在正确了,只有灰色和蓝色的面积出入外,其余的都在误差内。
3D08-H07.docUG软件做的,数据都一样,只有1和5的答案在千分之五之内,其余的有些超过千分之五,有的达到千分之7.7。
这题误差比较大,希望有高手出个低误差slodworks视频
3D08-H07.zip
新建文件夹.zip装配体答案就不写了,自己看吧
图明明是张装配体为啥楼上的都给画成零件图了呢
1111.rar
开始底面不能抽壳,最终延伸一段距离后,才可以抽壳!
1;距离:113.364
2:灰色面积:1987.071
3:蓝色面积:20953.619
4:零件1体积:94445.67
5:零件2体积:15735.26
零件1.zip
solidworks2012
UG6.0画了一遍,测量的各参数在误差范围内。大家可以参考一下!
3d08-h07.zip
solidworks2012……
3D-08.rar
补充说明,上面提供的模型零件中间部分用扫描做的略有误差,装配中的用混合做的,误差少些。
Pro/E WF 5.0模型文件
供学习参考。