网友评论

我也评两句

原文:3D08_H01


 评分: 1分 2分 3分 4分 5分
平均得分: 4 分,共有 2 人参与评分
   网友评论
   
本站网友 lglm361 ip:122.195.3.*
2020-03-21 15:58:58 发表

 
回复  支持[6反对[10]
本站网友 18258742879 ip:61.164.94.*
2015-12-03 19:54:10 发表

晒做题心得、模型、操作视频和答案数据。
模型请标注使用软件和版本,供下载者参考。

 
回复  支持[7反对[7]
本站网友 18852991516 ip:112.3.203.*
2015-11-03 20:49:31 发表

晒做题心得、模型、操作视频和答案数据。
模型请标注使用软件和版本,供下载者参考。

 
回复  支持[6反对[6]
本站网友 狼嚎 ip:120.212.81.*
2015-05-10 19:51:17 发表

 
回复  支持[6反对[7]
本站网友 13646602732 ip:211.140.4.*
2015-05-04 09:59:36 发表

晒做题心得、模型、操作视频和答案数据。
模型请标注使用软件和版本,供下载者参考。

 
回复  支持[8反对[9]
本站网友 蓝狐大叔 ip:27.115.100.*
2015-04-02 15:08:55 发表

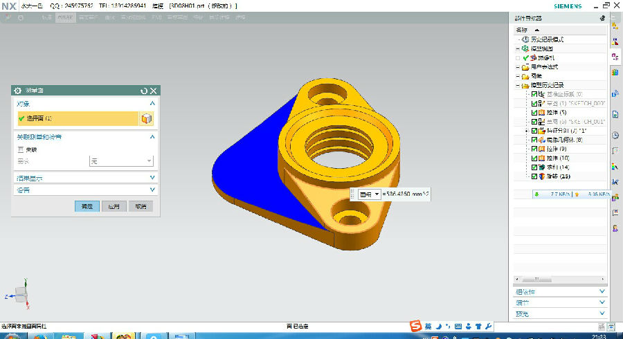
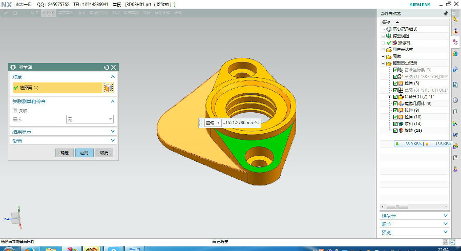
1.面积: 535.46mm ^2
2.面积: 1521.28mm ^2
3.体积 = 38270.81 立方毫米

 
回复  支持[8反对[6]
本站网友 qq1411219767 ip:60.173.85.*
2014-09-20 21:38:38 发表

晒做题心得、模型、操作视频和答案数据。
模型请标注使用软件和版本,供下载者参考。

 
回复  支持[7反对[9]
本站网友 bhj123456 ip:222.184.36.*
2014-09-18 13:34:42 发表

3D08-H01.zip

 
回复  支持[6反对[10]
本站网友 euxine ip:123.119.65.*
2014-08-05 10:39:45 发表

 
回复  支持[9反对[9]
本站网友 NightWish ip:218.18.116.*
2014-06-28 08:12:31 发表

晒做题心得、模型、操作视频和答案数据。
模型请标注使用软件和版本,供下载者参考。

 
回复  支持[9反对[7]
本站网友 1520137799 ip:58.213.149.*
2014-06-03 15:53:46 发表

晒做题心得、模型、操作视频和答案数据。
模型请标注使用软件和版本,供下载者参考。

 
回复  支持[10反对[8]
本站网友 李杰_2014 ip:36.251.188.*
2014-05-14 20:19:13 发表

用更少的命令做图

第八届3d08_h01.prt.rar


 
回复  支持[9反对[7]
本站网友 平一欧诺 ip:113.25.113.*
2013-11-26 18:42:17 发表

pro/e 做图另种做法,多多提建议!


prt0001.prt.zip


 
回复  支持[10反对[13]
本站网友 wxahaoshuai ip:60.223.249.*
2013-09-27 10:58:28 发表

晒做题心得、模型、操作视频和答案数据。
模型请标注使用软件和版本,供下载者参考。

solidworks 2012

 
回复  支持[9反对[15]
本站网友 wxahaoshuai ip:60.223.249.*
2013-09-27 10:03:39 发表

solidworks 2012

 
回复  支持[8反对[11]
本站网友 刘青国 ip:223.244.227.*
2013-09-01 09:20:52 发表

3D08_H01.zip

图的分析与软件命令的熟练最为重要

 
回复  支持[6反对[7]
本站网友 Dream ip:117.81.0.*
2013-08-25 15:00:27 发表

3d08_h01.prt.zip

晒做题心得、模型、操作视频和答案数据。
模型请标注使用软件和版本,供下载者参考。

 
回复  支持[12反对[8]
本站网友 田博文 ip:222.93.188.*
2013-08-18 19:48:46 发表

3d08-h01.zip

晒做题心得、模型、操作视频和答案数据。
模型请标注使用软件和版本,供下载者参考。

 
回复  支持[5反对[10]
本站网友 刘坤 ip:121.8.147.*
2013-07-13 19:19:14 发表

挺好的

 
回复  支持[8反对[8]
本站网友 WWWJJJFFF ip:123.138.37.*
2013-07-05 08:43:23 发表

prt0001.prt.zip

我觉得做题顺序很重要!

 
回复  支持[10反对[5]
本站网友 天心丶仪 ip:221.5.96.*
2013-06-26 11:39:58 发表

solidworks2012……

3D-01.rar

 

 
回复  支持[8反对[8]
本站网友 mail ip:60.183.33.*
2013-06-23 14:06:14 发表

零件1.rar

找不出哪里有问题,可体积就是不对。。

 
回复  支持[7反对[10]

   

网友评论仅供网友表达个人看法,并不表明本站同意其观点或证实其描述   

   我也评两句 用户名: 密码: 验证码:           还没有注册?
匿名发表